Swimm is a platform that pools rides and recommendations so that new students don’t drown.

~ Jump in and start Swimming ~

Inflatable ducky in a pool

Swimm was created by a team made up of four individuals at Drexel University as their innovation thinking project.

The platform is meant to help students who are new to the US thrive in their new environment. We provide crowd-sourced recommendations as well as planning and organizing group shopping trips.

The process wasn’t as smooth as we portray here, and this project was initiated with a difference goals and settings in the beginning.

ABOUT SWIMM

Let us walk you through this journey!

Our group's initial objective was to create a hangout and meeting platform to help new students in the area to find events and friends to hang out with.

However, after empathizing with potential users, which was done through interviews with carefully selected participants, we believed that most newcomers don’t have problems making friends and finding social activities. Instead, most interviewees shared that when they first arrived in the US, they wished that they had some kind of mentor or a resource for recommendations on authentic ethnic restaurants and grocery stores. Many also reminisced about going on group shopping trips and carpooling with other new students.


Our group decided to shift the objective of our project into creating an app that can provide crowd-sourced recommendations and help plan group shopping and grocery trips. It would accomplish this by including options for organizing and sharing rides, and it will also allow users to connect with each other.

interview notes

Once we decided to shift our focus, we had a few brainstorming sessions to find some potential directions to pursue. These ideas included helping users plan shopping trips together, searching for mentors, holding Q&A orientation sessions, and finding recommendations for authentic ethnic restaurants and grocery stores.

We ultimately decided that several of these ideas would complement each other rather well, so we selected a handful of our favorites and narrowed our focus down to two main functions: discovering reliable recommendations from other international students and planning group outings. Several of our interviewees spoke about how much fun they had going on group shopping trips when they were still getting to know their new cities, but this also addresses other practical concerns that came up during the interview process.

Many new students don’t have their own vehicles, and some are uneasy about taking public transportation by themselves until they became more comfortable with their surroundings. Our goal is that Swimm will make these kind of errands less intimidating, more accessible for those without their own cars, more affordable for those who opt to split a ride-share, and provide a sense of safety and community to encourage more exploration.

IDEATION

“How might we create an interactive platform to help new students feel less overwhelmed?”


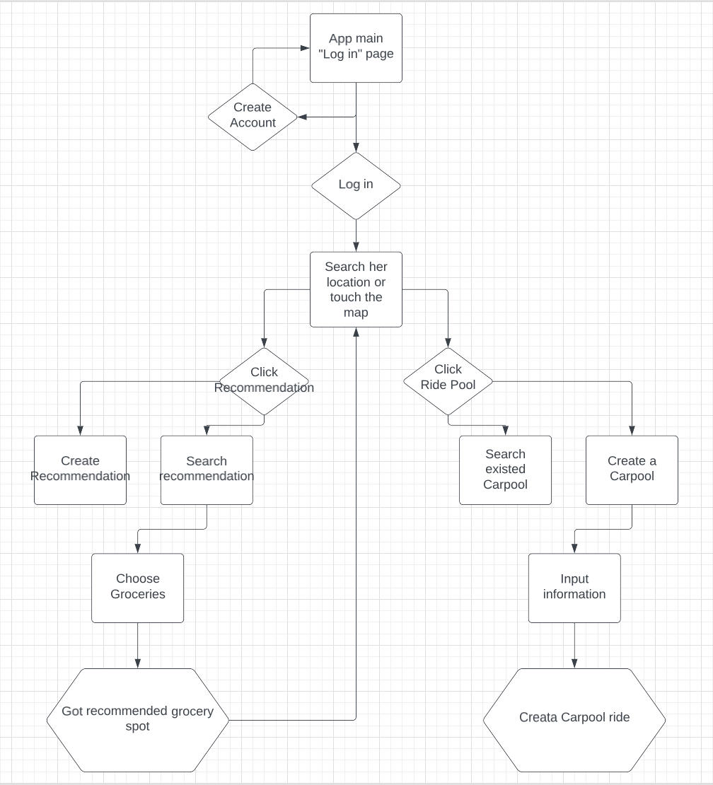
We began working on our low-fi prototypes by creating user flow charts to visually organize layers of information and to help decide which options we thought we should include. These charts were created to solve both simple and complex scenarios, so it does include a wide variety of options that aren't produced in the prototype. However, we do think this can be used as a reference to further improve and optimize the app’s main features.

We then jotted down some initial thoughts and sketches about how the information could be displayed and created some rough card-based prototypes to easily experiment with different screens, user options, and layers of information.

PROTOTYPING


This simple scenario is set up to engage with the main features of the app without much complication, while the complex scenario will require extensive care and design to accommodate its specific case. In this scenario, the user is a new international student who just arrived at their university campus in the United States with fluent English speaking, reading, and comprehension skills. She heard about the app and is now trying to find recommendations for groceries in the area, and she wants to carpool with her friend to go to the grocery store.

In this simple scenario, we achieved 2 main features without actually splitting it into 2 simple cases. One is allowing the user to look for recommendations, while the other allows the user to create a carpool, both before and after looking at the recommendations.

USER SCENARIOS


Testing & Analysis

Before moving on to a higher fidelity prototype, we conducted heuristic analysis individually and as a group, which helped us determine where we might need to rethink our information architecture or where someone might run into a dead-end. This also resulted in some small subjective/semantic disagreements, such as the order in which certain options should be displayed to the user.

To help us solve these less clear-cut problems, we enlisted some classmates and friends to interact with the prototype to help us nail down the sequence of interaction that felt more natural for most people rather than making assumptions based on our own opinions. Once we felt confident that we had a workable outline, we began creating more high fidelity wireframes, shown here.


Next Steps


After finalizing and refining our low-fidelity prototype, we feel more confident moving forward with a high fidelity prototype. We now have a clearer roadmap to guide us using the feedback we received from user testing and user scenario diagrams. Preliminary mockups are shown here.